您的位置 首页 时政

福州一楼盘刚建好就出现地基下沉、楼体倾斜,业主集体退房,11名责任人被判刑!小区将原址重建

封面图源:社交平台(2025年7月景象) “目前计划先启动安置房部分的重建工程。”

封面图源:社交平台(2025年7月景象)

“目前计划先启动安置房部分的重建工程。”

1月22日,福州三江理想城项目单位一位内部人士向《每日经济新闻》记者确认。

福州三江理想城是一项安居工程,刚竣工就发生了倾斜沉降,开发商及工程方等11名责任人已于2025年7月被判刑重罚。时隔半年,项目传来最新进展。

福州市投资项目在线审批监管平台1月21日披露的一组申报项目信息显示:云锦公馆(一期)、云锦公馆(二期)取得县级权限内企业境内投资项目备案,批准结果显示为“办结(通过)”。

云锦公馆是福州三江理想城的小区备案名,这处位于福建闽江之畔的楼盘,由保利发展、碧桂园和世茂集团联合开发。凭借较低的入市价格,开盘2小时就售罄。

然而,2021年收房后,业主们发现承重梁开裂、道路地基下沉、门窗扭曲变形等情况,后经有关单位和机构检测,三江理想城多栋房源被鉴定为D级危房,业主陆续完成退房程序,而前期涉及棚改的居民一直未完成回迁安置。

“日光盘”变危房

福州市投资项目在线审批监管平台显示,云锦公馆(一期)、云锦公馆(二期)项目单位为福州世茂世睿置业有限公司,项目备案已由福州市仓山区发改局批准。天眼查显示,福州世茂世睿置业有限公司的股东包括房企保利发展和碧桂园等。

福州一楼盘刚建好就出现地基下沉、楼体倾斜,业主集体退房,11名责任人被判刑!小区将原址重建

三江理想城所在地块由世茂集团旗下的福州傲霖企业管理有限公司于2018年1月11日竞得,当时楼面价8760元/㎡,需配建80%安置型商品房。最终,项目共规划建设住宅15幢共2026套房源,其中3幢商品房共442套,其余楼栋是因棚改动迁政府回购的安置房。

拿地当年,三江理想城就上市442套新房,均价17200元/㎡。从入市到正式开盘,仅3个月有效蓄客就达到1200组;开盘当天仅2小时即售罄,成为福州楼市的热门“日光盘”之一。

展开全文

2021年5月,三江理想城业主开始收房,起初A、B区没有发现问题,直到一个月后,车库开始交付,有人发现地面和墙面有一些细小裂痕。到了当年年底,裂痕越来越深,承重柱的横截面都出现了断裂痕迹。

福州一楼盘刚建好就出现地基下沉、楼体倾斜,业主集体退房,11名责任人被判刑!小区将原址重建

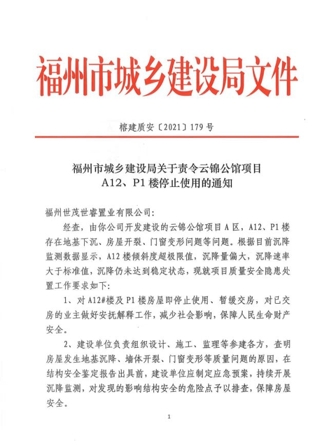
福州市城乡建设局对该项目发出了责令停止使用的通知。通知显示,A区的A12、P1楼存在地基下沉、房屋开裂、门窗变形问题,A12楼倾斜度超极限值,沉降量偏大,沉降速率大于标准值,沉降未达到稳定状态。

福州市住房保障和房产管理局则在公开平台回复业主称,截至2022年11月9日,三江理想城签订退房协议421套,累计退款总金额5.56亿元。

据上述项目单位的人士介绍,三江理想城由三家开发商联合开发,保利发展负责成本和项目设计,碧桂园负责工程建设,世茂集团负责财务投资及销售。

安置房拆除重建

三江理想城发生房屋倾斜、沉降后,福州市相关部门迅速介入调查,涉事人员被依法判刑和处罚。

去年7月,福州市仓山区人民法院经审理,以构成重大责任事故罪对涉案的11名责任人判处有期徒刑2年—8年不等,并处罚金70万—100万元不等。

经查,被告人林某、李某甲作为该项目实际承包方,组建无桩基础施工资质的施工班组(被告人林某甲为施工现场总负责、被告人林某乙为管桩施工员),在项目未取得施工许可证的情况下,于2018年5月违规进行桩基础施工建设,并在涉案楼栋及地下室桩基础施工过程中偷工减料,未按照工程设计图纸施工,未按照管桩施工技术标准将桩基打入持力层,通过篡改管桩施工记录、虚增管桩使用数量等方式降低建设成本。

A公司作为该项目监理单位,指派被告人张某某、许某甲、许某乙、江某甲负责监理工作,在项目未取得施工许可证的情况下,违规进场监理。在桩基础施工过程中,上述人员未按照规定实施监督、旁站,对项目施工检查流于形式,在未经核实的管桩施工记录等材料上签字验收,对工程质量监督管理不到位。

B公司作为该项目的建设单位,在桩基础施工过程中,被告人李某乙、王某某明知项目系违规分包且被告人林某、李某甲等人不具备施工资质,仍让其进场施工,并在得知被告人林某承接的其他桩基础工程项目出现严重质量问题后,仍违反公司关于桩基施工质量管控等规定,未按照规定落实旁站监督,在未经核实的桩基数据记录等材料上签字验收。

法院经审理认为,被告人林某、李某甲、林某甲、林某乙违反国家规定,降低工程质量标准,造成重大安全事故,后果特别严重,其行为已构成工程重大安全事故罪。

被告人张某某、许某甲、许某乙、江某甲、李某乙、王某某、林某乙违反有关安全管理的规定,造成其他严重后果,情节特别恶劣,其行为已构成重大责任事故罪。结合本案犯罪事实、情节及各被告人的认罪悔罪态度等,对各被告人判处有期徒刑2年—8年不等,并处罚金70万—100万元不等。

2024年,三江理想城启动拆除工作,全部楼栋被推倒并开挖地基。据仓山区当地媒体报道,去年5月,仓山区委相关领导曾带队前往三江理想城,现场办公,推进项目建设。

记者|刘颂辉

编辑|何小桃 陈梦妤易启江

校对|魏文艺

每日经济新闻 nbdnews原创文章

本文来自网络,不代表大火龙新闻网立场,转载请注明出处:http://522051.cn/90500.html

作者: wczz1314

为您推荐

联系我们

联系我们

13000001211

在线咨询: QQ交谈

邮箱: email@wangzhan.com

关注微信
微信扫一扫关注我们

微信扫一扫关注我们

关注微博
返回顶部