您的位置 首页 通讯

原创 周预测:这次到了反弹目标,真的调整了,后市怎么看?

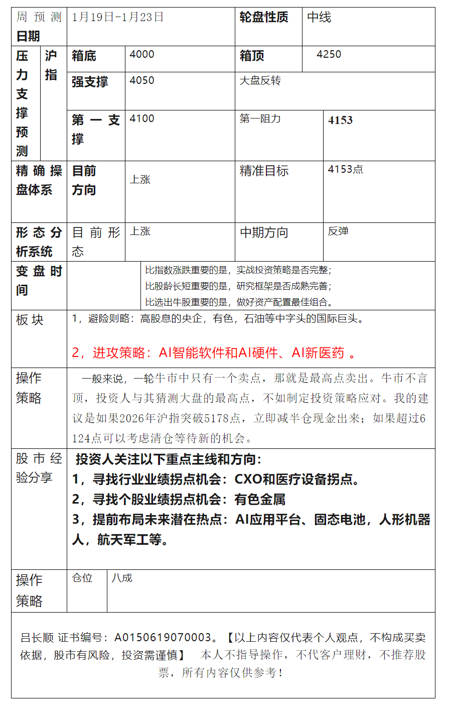
市场中有一句话,所有的利空都会在该出现的时候出现,比如沪指4153.这句话反过来也可以成立:所有的利好也都会在该出现的时候出现,比如2024年9月的2690点。这两个都是我提前讲过的点位。

市场中有一句话,所有的利空都会在该出现的时候出现,比如沪指4153.这句话反过来也可以成立:所有的利好也都会在该出现的时候出现,比如2024年9月的2690点。这两个都是我提前讲过的点位。

既然市场的调整如期到来,怎么看后市呢?

第一,指数之间会分化,部分指数会继续反弹新高。

从技术指标来看,沪指周五收盘跌破了10日线,如果下周一不能收复均线并再创反弹新高,则沪指的技术性调整已经开始,目标是去年9月开始构筑的平台,支撑在4034点一线。

深成指和创业板指数目前都在5日线上,你可以理解成本周他们5日线获得支撑,下周有可能继续反弹,再创新高。

第二,板块和指数之间会分化,回归业绩,轻指数重个股。

从最近上市公司的年报预告来看,无论是PCB,还是CPO,或者是内存芯片,与AI相关公司的业绩是真的爆发了。所以,这些板块,在大盘调整的时候,突然爆发了。

我早就讲过,商业航天的回收技术尚不成熟,商业模式尚不明朗,所以,市场对这个概念的炒作肯定是过头了,因此管理层提高融资保证金比例,给市场降温是对的。

第三,AI应用的产业落地是关系到AI能否形成商业闭环的关键,我们认为,如今的AI相当于1997年互联网炒作的时候,前景很高,但尽快从技术变成应用,从用户获得商业回报,形成商业闭环很关键,所以才会有机构说2026年是AI应用元年。

虽然短期市场炒的有点过热,所以这次回落很快,但从年度来看,未来还会有很多商业催化事件出现,新的AI应用产品出现,板块还会反复活跃。

再重复一下:本轮牛市的主力板块和核心逻辑,我认为还是AI+,无论是商业航天,半导体芯片,液冷,创新药,具身机器人,甚至工业金属,其实都和AI有相关性。

2026年是大模型商业应用元年,大模型数据训练出来的智能,与之前的软件预编程是完全不一样的产品,是真正的硅基智能体。

人们或许会高估目前的AI,但会低估10年后AI对人类社会的改变,大概率2026年AI商业化应用会贯穿全年。相反,如果未来几年AI应用无法落地,甚至AI被技术证伪,那么AI牛市也就结束了。

原创             周预测:这次到了反弹目标,真的调整了,后市怎么看?

本文来自网络,不代表大火龙新闻网立场,转载请注明出处:http://522051.cn/88543.html

作者: wczz1314

为您推荐

联系我们

联系我们

13000001211

在线咨询: QQ交谈

邮箱: email@wangzhan.com

关注微信
微信扫一扫关注我们

微信扫一扫关注我们

关注微博
返回顶部